Студопедия
rus | ua | other

Home Random lecture






Угол между прямой и плоскостью. Условия параллельности и перпендикулярности прямой и плоскости


Date: 2015-10-07; view: 622.


 

 

 

 

 

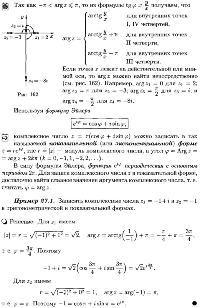
43. Комплексные числа. Геометрическая интерпретация комплексных чисел. Модуль и аргумент комплексного числа.

 

 

 

44. Алгебраическая и тригонометрическая формы записи комплексных чисел.

 

 

45. Действия над комплексными числами.

 

 

46. Извлечение корней из комплексных чисел. Формулировка основной теоремы алгебры.

 

 

 

 

Основная теорема алгебры. Всякий многочлен, степень которого не меньше единицы, имеет хотя бы один корень, в общем случае комплексный.

Следствие 1. Любой многочлен степени с комплексными коэффициентами можно представить в виде произведения линейных двучленов:

=

где — корни многочлена кратности соответственно, причем . Другими словами, многочлен n-й степени имеет ровно корней, если каждый корень считать столько раз, какова его кратность.

Следствие 2. Если многочлены и , степени которых не превосходят , имеют равные значения более чем при п различных значениях переменной , то эти многочлены равны: .

 

 


<== previous lecture | next lecture ==>
Проходящей через две точки | БИЛЕТ 27.
lektsiopedia.org - 2013 год. | Page generation: 0.966 s.