Студопедия
rus | ua | other

Home Random lecture






НА БАЗЕ НЕСКОЛЬКИХ ПАРАМЕТРОВ ПРОДУКТА


Date: 2015-10-07; view: 487.


МЕТОД УДЕЛЬНЫХ ПОКАЗАТЕЛЕЙ

При определении цен с ориентацией на полезность-продукта могут принимать­ся во внимание несколько параметров продукта. Практика использует различные модификации данного подхода к расчету цен.

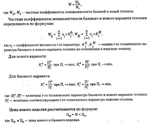
Рассмотрим метод определения цены нового изделия с применением коэффи­циента технического уровня, в основе которого лежат удельные показатели. Этот метод включает в себя следующие этапы:

1) выбор технических параметров;

2) определение коэффициентов весомости параметров для потребителей;

3) расчет частных коэффициентов эквивалентности нового и базисного изделия
по сравнению с изделием-эталоном;

4) расчет коэффициента технического уровня нового изделия;

5) расчет цены нового изделия.


Выбор перечня параметров и определение их значимости осуществляются экс­пертным путем. Коэффициент технического уровня нового изделия рассчитыва­ется по формуле:

Рассмотрим условный пример.Определить цену нового телекинодатчика при­менительно к внутреннему рынку. В качестве изделия-эталона взят телекинодат-чик фирмы «BOSH» FDL-60. В качестве базы сравнения принимается отечествен­ный телекинодатчик ТДК = 2 16/35 с ценой 389 тыс. руб.

Исходные данные для расчета коэффициентов эквивалентности представлены в табл. 5.37.

Расчет частных коэффициентов эквивалентности по техническим параметрам

приведен в табл. 5.38.

Коэффициент технического уровня нового изделия равен:

Проект цены нового изделия равен: Цн = W x Ц6 - 1,47 х 389 = 572 тыс. руб. Исчисленная цена должна быть дополнительно осмыслена с учетом рыночной си­туации.


5.5. Методы ценообразования



Таблица 5.37. Исходные данные для расчета коэффициентов эквивалентности

 

 

№ п/п Наименование параметра Ед. изм. Величина параметра
базовый новый эталон
Количество воспроизводимых форматов кинофильмов Число
Количество форматов воспроизведения широкоэкранных 35 мм кинофильмов Число
Отношение/шум ДБ
Рассовмещение цветоделенных изображений (от высоты изображения) % 0,1 0,07 0,1
Глубина модуляции на 400 ТВ линиях (без аппаратурной коррекции), для 35 мм пленки для 16 мм пленки % % 70 60 70 60 80 70
Степень двумерной апертурной коррекции ДБ
Степень подавления флюктационных шумов зернистости кинопленки ДБ
Воспроизводимый диапазон контрастности изображения Отн ед. 40:1 150:1
Неустойчивость изображения от высоты изображения % 0,1 0,1 0,1
Координатные искажения в зоне 1 , не менее % ±0,5 ±0,5 ±0,5
Настройка величины гамма-коррекции в пределах Отн. ед. 0,2-1 0,3-1 0,3-1
Время достижения установившегося режима-изображения после пуска Сек. 0,1 0,1 0,1
Коэффициент детонации для фильмов: 16 мм 35 мм % % 0,15 0,1 0,15 0,1 0,15 0,1
Отношение сигнал/шум взвешенное: для совмещения магнитной фонограммы для совмещения оптической фонограммы ДБ ДБ ^16 -56 -46 -56 -Л5 -56
Количество выполняемых функций, в том числе программируемые регулировки и функции — адаптация, апертурная коррекция и фильтрация компенсация дефектов кинопленки (грязи, царапин и др.) число

Рассмотрим другой подход к расчету удельных цен с целью определения того, на каком из представленных продуктов остановится покупатель, и выявления зна­чения удельных цен для политики цен каждого продукта, входящего в данную продуктовую группу.



Глава 5 Маркетинг взаимйдёйстёия- ценовая fT8/fPrtma


 


Таблица 5.38 Частные коэффициенты эквивалентности

 

 

№ п/п Наименование Оценка параметра Коэф­фициент Частный коэффициент эквивалентности
параметра баз. тех. нов. тех. весомости параметра баз. тех. нов. тех.
Количество вос­производимых форматов кино­фильмов 0,666 0,666 0,03 0,02 0,02
Количество фор­матов воспроизве­дения широкоэк­ранных 35 мм ки­нофильмов 0,33 1,33 0,03 0,01 0,04
Отношение сиг­нал/шум 0,943 1,00 0,1 0,094 0,01
Рассовмещение цветоделенных изображений (от высоты изо­бражения) 1,0 1,429 0,1 0,1 0,143
Глубина модуля­ции на 400 ТВ ли­ниях (без аппаратурной коррекции) для 35 мм пленки для 16 мм пленки 0,875 0875 0,875 0,875 0,05 0,05 0,044 0,043 0,044 0,043
Степень двумер­ной апертурной коррекции 1,0 1,0 0,04 0,04 0,04
Степень подавле­ния флюктацион-ных шумов и шу­мов зернистости кинопленки 0,8 0,8 0,03 0,024 0,024
Воспроизводимый диапазон контра­стности изображе­ния 0,16 0,6 0,04 0,006 0,24
Неустойчивость изображения от высоты изобра­жения 1,0 1,0 0,03 0,03 0,03
Координатные ис­кажения в зоне 1 , не менее 1,0 1,0 0,08 0,08 0,08
Настойка величи­ны гамма-коррекции в пределах 1,14 1,0 0,01 0,011 0,01
Время достижения установившегося режима изображе­ния после пуска 1,0 1,0 0,03 0,03 0,03

5.5. Методы ценообразования



 

 

 

 

№ п/п Наименование параметра Оценка параметра Коэф­фициент весомости параметра Частный коэффициент эквивалентности
баз. тех. нов. тех. баз. тех. нов. тех.
Коэффициент детонации 1,0 1,0 0,03 0,03 0,03
Отношения сигнал/шум взвешенные: - для совмещения магнитной фонограммы - для совмещения оптической фонограммы 1,022 1,0 1,022 1,0 0,04 0,04 0,041 0,04 0,041 0,04
Количество выполняемых функций 0,5 1,5 0,27 0,135 0,405
Обобщающий частный коэффициент       0,778 1,144

Расчет удельных цен в данном случае включает в себя:

1) выбор основных параметров продукта и их численных значений;

2) оценку степени значимости этих параметров для потребителей;

3) оценку основных параметров по силе проявления путем присвоения им соот­
ветствующего ранга (от 1 до п — числу продуктов). Наименьшему по количе­
ственному значению параметру присваивается ранг, равный 1.

Данный метод рассмотрим на примере автомобилей класса «люкс» [149]. В группу входят четыре автомобиля Модели автомобилей, их параметры и удель­ные цены представлены в табл. 5.39.

В графах 3-6 представлены соответственно количественные значения соответ­ствующих параметров, значение ранга каждого параметра, значение ранга, скор­ректированного на показатель важности параметра для покупателя. Например, возьмем параметр мощности. В графе 3: 279 л. с — величина мощности, 3 — зна­чение ранга мощности, 0,9 — ранг мощности, скорректированный на показатель важности мощности для покупателя (Iij) (0,9 = 0,3 х 3).

Если посмотреть на удельные цены автомобилей класса «люкс», можно уви­деть, что покупатель отдаст предпочтение автомобилю «BMW-750 IL», так как у него самая низкая удельная цена. Какую информацию несет данная таблица для политики цен «Mercedes-560 SEL»?

Мы видим, что комплексный параметрический индекс у «Mercedes-560 SEL» такой же, как и у «BMW-750 IL», а именно 3,1. Однако удельная цена у «Mercedes-560 SEL» выше"удельной цены «BMW-750 IL» на 1016,8 DM.

Чтобы прийти к цене «BMW», необходимо снизить цену на «Mercedes» до уров­ня 130 000 DM. Каждое дальнейшее снижение цены «Mercedes» принесет ему це­новую выгоду по сравнению с «BMW». Другая рыночная возможность для «Mercedes» может состоять в том, чтобы посредством подходящих маркетинга-



Таблица 5.39. Цены, параметры, удельные цены по четырем автомобилям

вых мероприятий подвигнуть потенциальных покупателей к изменению своих предпочтений, т. е. изменить схему предпочтений (графа 2). Потенциального по­купателя можно, к примеру, убедить, чтобы он оценил разгон в 0,2 (вместо 0,15), а максимальную скорость в ОД (вместо 0,15), тогда удельная цена «Mercedes» со­ставит 42 270,5 DM, a «BMW» - 42 623,0 DM.

Пример показывает, что оценке результативности продукта потенциальным покупателем придается большое значение. Но, с другой стороны, очевидны также проблемы, которые вытекают из получаемой информации, относящейся к инди­видуальной оценке результативности продукта. Каждый потенциальный покупа­тель осуществляет оценку продукта на основе своих специфических предпочте­ний. Это обстоятельство ставит производителя перед проблемой агрегирования различных индивидуальных оценок, т. е. нахождения средних оценок. Рассмот­ренный подход к установлению цены рационально использовать на инвестици­онные блага, когда производитель может учитывать оценки отдельного клиента и устанавливать цену с ориентацией на него.


5.5. Методы ценообразования 395


<== previous lecture | next lecture ==>
МЕТОД УДЕЛЬНЫХ ПОКАЗАТЕЛЕЙ НА БАЗЕ ОДНОГО ПАРАМЕТРА ПРОДУКТА | БАЛЛОВЫЙ МЕТОД
lektsiopedia.org - 2013 год. | Page generation: 1.407 s.